[Date Prev][Date Next][Thread Prev][Thread Next][Date Index][Thread Index]

[Xen-users] again (sorry) networking between dom0 - domU priv.



Hi list,

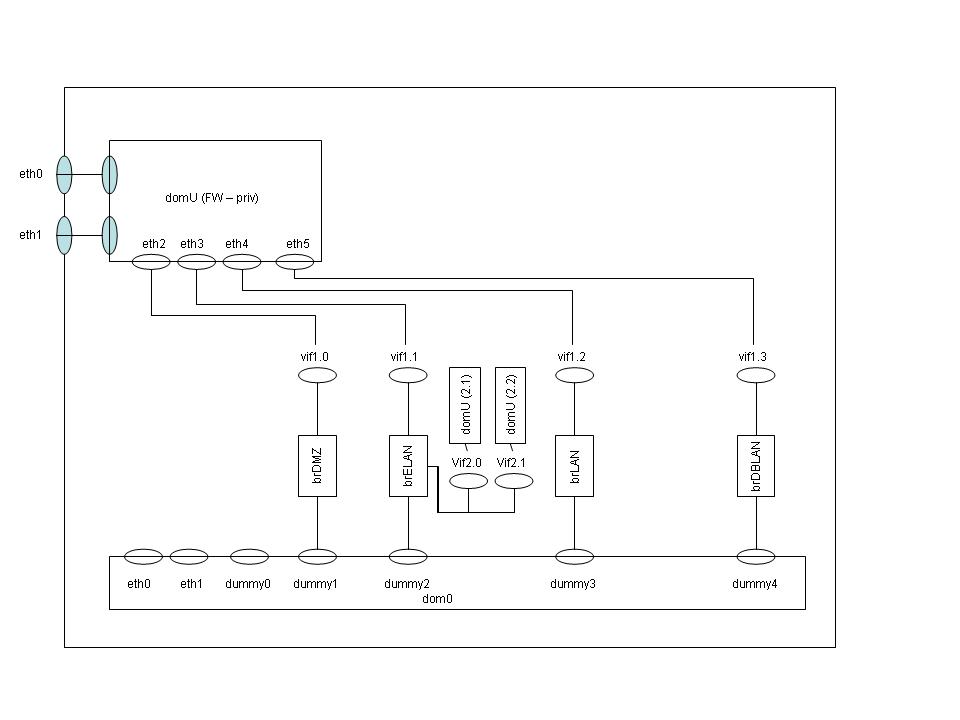
following my last mail I added a small jpg to clarify my request... 

How do I have to configure my dumm0 to enable communication between my firewall 
domU and my dom0. As mentioned I can ping/ssh from outside to domU (FW), I can 
ping ssh from there to domU(2.1) and domU(2.2). But I can't get through to dom0.

As most of the basic understanding is missing on my side even a trivial hint 
might be usefull...

Using xen2.0.7

cheers,

Mat

Attachment: xen.jpg
Description: JPEG image

_______________________________________________
Xen-users mailing list
Xen-users@xxxxxxxxxxxxxxxxxxx
http://lists.xensource.com/xen-users

 


Rackspace

Lists.xenproject.org is hosted with RackSpace, monitoring our
servers 24x7x365 and backed by RackSpace's Fanatical Support®.